Copyright © 2005 - 2018 www.xuewen.net.cn All Rights Reserved.
赛文(北京)教育科技有限公司 版权所有 |
京ICP备17000487号-2
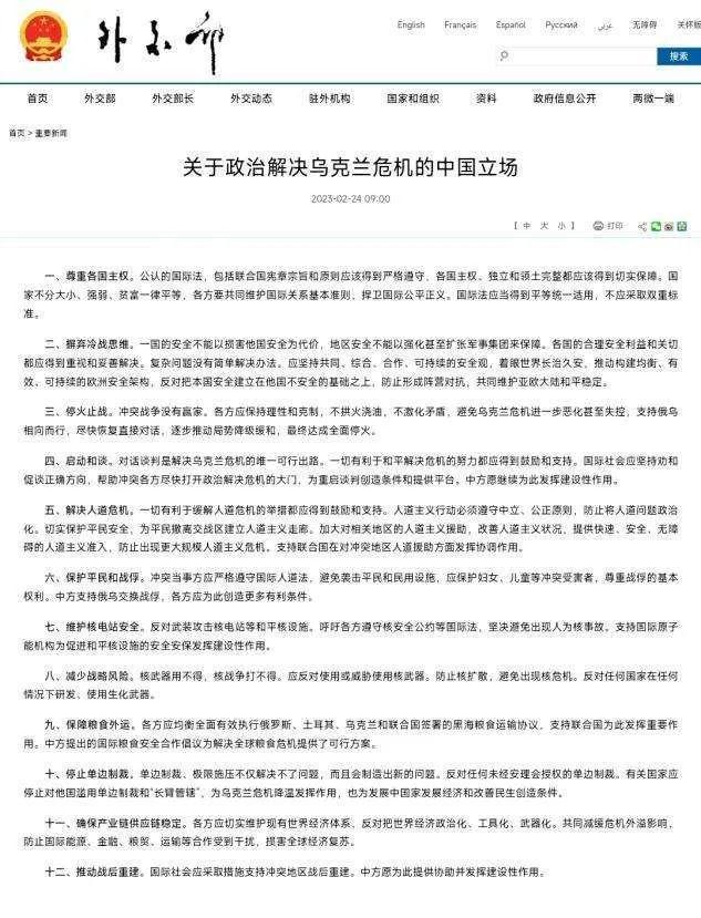
【环球网报道 记者 李诗睿】综合“今日俄罗斯”(RT)电视台、美国政治新闻网等媒体27日消息,匈牙利总理欧尔班当天在议会上表态,支持中方就解决乌克兰危机提出的“和平方案”。此前,中国外交部发布《关于政治解决乌克兰危机的中国立场》文件(简称“立场文件”),全面系统地阐释中方的有关基本立场主张。文件涵盖尊重各国主权、摒弃冷战思维、停火止战、启动和谈等12个方面。

匈牙利总理欧尔班
“我们也认为中国的‘和平方案’很重要,并表示支持,”欧尔班说。RT称,在长达半个小时的演讲中,欧尔班表示,目前的俄乌冲突“对乌克兰人、俄罗斯人匈牙利人和欧洲都是不利的,而且越来越明显的是,对整个世界都是不利的。”他随后还表示,匈牙利应该置身于冲突之外,这也是通过“全国协商”决定的。美国政治新闻网称,欧尔班希望匈牙利远离战争,不要向乌克兰提供武器。
RT还称,欧尔班还批评了一些反对党似乎过分热衷于支持基辅,以至于几乎没有“区分”乌克兰和匈牙利,但他说,他认同在俄罗斯和匈牙利之间应该有一个国家存在。“我们尊重乌克兰人,我们帮助乌克兰人,”欧尔班说,“(但)乌克兰的利益永远不能优先于匈牙利的利益。”

匈牙利总理欧尔班
在中国外交部24日举行的例行记者会上,中国外交部发言人汪文斌表示,中方制定并发布《关于政治解决乌克兰危机的中国立场》文件,全面系统地阐释中方有关基本立场主张。文件涵盖尊重各国主权、摒弃冷战思维、停火止战、启动和谈、解决人道危机、保护平民和战俘、维护核电站安全、减少战略风险、保障粮食外运、停止单边制裁、确保产业链供应链稳定、推动战后重建等12个方面。他还表示,中方在乌克兰问题上一贯秉持客观公正立场,积极劝和促谈,按照事情本身的是非曲直决定自身立场,始终坚定站在和平一边,站在对话一边,站在历史正确一边。
对于中方立场文件,乌克兰总统泽连斯基表示,中方开始讨论乌克兰议题并传递一些信号,这是好事,乌方期待同中方举行会谈。俄媒认为,中国的有关立场慎重客观,体现国际关系基本准则和公认的国际法精神。该文件中的有关倡议不仅考虑到当下和平解决乌克兰危机,而且也着眼未来冲突地区战后重建等问题。波兰总统杜达24日表示,中国的建议不能被忽视。《环球时报》社评称,作为负责任的大国,中国虽不是乌克兰危机的当事方,但始终愿为推动危机解决发挥建设性作用。这份文件展示的,正是中国积极劝和促谈的诚意和善意。
延伸阅读:
乌克兰总统泽连斯基直言,乌克兰希望与中国进行接触,这有利于乌克兰,还有全球的安全。
文|笑饮
在俄乌冲突一周年记者会上,在回答凤凰卫视记者提问时,乌克兰总统泽连斯基直言,乌克兰希望与中国进行接触,这有利于乌克兰,还有全球的安全。

俄乌冲突一周年之际,乌克兰总统泽连斯基出席记者会
泽连斯基甚至直接呼出了中国最高领导人的姓名。对于并不掌握汉语的他来说,能够相当流畅地说出中国最高领导人的名字,确实不容易。
在笑饮看来,这大概率可以得出这样的结论——乌克兰非常重视在俄乌冲突期间,中国的态度。
01
2月24日,中国外交部网站发表《关于政治解决乌克兰危机的中国立场》。毫不夸张地说,举世瞩目。其中当然也包括乌克兰方面。

《关于政治解决乌克兰危机的中国立场》 图:外交部网站截屏
在中国发出《关于政治解决乌克兰危机的中国立场》之前,乌克兰外交部长库列巴已经宣称,一旦收到中方文本,一定要仔细研究。
值得一说的是,库列巴说这话的场合。 他是在与欧盟代表博雷利和北约秘书长斯托尔滕贝格共同出席新闻发布会时所言。 换言之,乌克兰方面将自己的意思表示说给了欧盟听,更说给了北约听。

库列巴、斯托尔滕贝格、博雷利(从左至右)出席联合记者会
至于北约方面,在笑饮看来,当然也是相当重视中国方面这份立场文件的。
2月25日,中国国防部对外披露, 2月16日至25日,国防部派团赴匈牙利、德国、欧盟和北约总部举行机制性对话磋商。按照国防部所披露的内容来看,中方与欧洲各方所谈内容,大致是就发展双边防务关系进行商讨,但也“围绕共同关心的国际和地区安全问题深入交换意见”。如此看来,显然,中方的意思表示,也被欧盟、北约所仔细了解了。看上去,谈得还不错。起码,“增进了双方了解和互信”。
言归正传。 泽连斯基说得也挺明白的,“我们与中国有大量贸易往来。 我们非常关心与我们维持正常经济关系的国家 ”。他还夸中国: “据我所知,中国历来尊重主权完整,这意味着中国要尽最大努力确保俄罗斯撤出我们的领土,因为这是尊重领土完整和主权的体现。 ”
泽连斯基还反问提问的记者: “我认为,现在活着的人不该被杀,平民不该被杀,你同意吗? ”

乌克兰扎波罗热核电站内部结构 图:资料
显然,泽连斯基大概率已经看到了中方所提立场文件。 他甚至称,“核电站不能被占领,这对全世界是一种破坏”。 中方文件中确实提到过核安全,但并非一五一十如泽连斯基所解读的那样。 譬如有关核电站,中方提到的是——
反对武装攻击核电站等和平设施。
02
值得注意的是,乌克兰周边一些国家的表态。在俄乌冲突之后,乌克兰周边国家的立场似乎是有所不同的。譬如白俄罗斯方面,因为俄罗斯与之一体化进程的推进,使得其站在两难境地。

卢卡申科 图:资料
在中方提出立场文件以后,白俄罗斯总统卢卡申科立即表态,这是中方“不寻常的一步”。
2月25日,中国外交部发言人华春莹对外披露,卢卡申科将于2月28日至3月2日对中国进行国事访问。
必须注意到这一访问的时长不短。这说明卢卡申科将有更多机会在中国会晤更多人,并更多走走看看,以及在俄乌冲突走向俄乌和平的道路上,寻觅到更多药方。
值得一观的还有波兰总统安杰伊·杜达。实话说,在俄乌冲突发生后,波兰是力挺乌克兰泽连斯基当局的。其强硬态度,比西欧诸如法德等国有过之而无不及。如今,杜达却明言——
“像中国这样的大国表态不能被忽视”。

杜达 图:资料
西方媒体也聚焦中方立场文件。半岛电视台评价称,中方“提出了通往和平的道路”,英国《卫报》则认为中国“加强了对俄乌冲突的参与”。

半岛电视台网站报道截屏